Comment TROUVER 365 IDéES de contenu sans s’épuiser (méthode des Building Blocks)
Introduction
Si publier du contenu régulièrement sur les réseaux sociaux était simplement une question de motivation, cela ferait longtemps que tout le monde serait constant.
Pourtant, beaucoup de créateurs de contenu et d’entrepreneurs se retrouvent régulièrement face au même problème : ne plus savoir quoi publier.
Pendant longtemps, j’ai pensé que le problème venait de moi. J’avais l’impression de manquer d’idées et de ne pas être assez créative. Chaque semaine, je me retrouvais à chercher un nouveau sujet pour mes vidéos ou mes publications.
Le résultat ?
Je passais énormément de temps à réfléchir à mon contenu… et très peu de temps à réellement le produire.
Avec le recul, j’ai compris une chose essentielle : le problème n’était pas mon manque d’idées.
Le problème, c’était que je n’avais pas de système.
Aujourd’hui, j’utilise une méthode simple qui me permet de planifier mes contenus sur plusieurs mois, voire sur toute une année, sans me retrouver devant une page blanche.
⬅️ Sauvez cette épingle pour relire cet article plus tard ! ✨
La motivation ne suffit pas pour être constant
L’auteur James Clear, connu pour son livre Atomic Habits, explique une idée très simple :
Nous ne nous élevons pas au niveau de nos objectifs. Nous retombons au niveau de nos systèmes.
Autrement dit, la motivation seule ne suffit pas.
La motivation varie constamment. Certains jours, vous êtes inspiré, plein d’énergie et d’idées. D’autres jours, c’est l’inverse.
En revanche, un système bien construit permet de continuer à avancer même lorsque la motivation n’est pas là.
C’est exactement ce que permet la méthode que je vais vous présenter.
La méthode des “Building Blocks” pour trouver des idées de contenu
Cette méthode repose sur un principe très simple :
au lieu de chercher une nouvelle idée à chaque fois que vous devez publier quelque chose, vous construisez une structure qui génère des idées automatiquement.
Cette structure fonctionne comme des blocs de construction (d’où le nom “Building Blocks”).
Voyons comment l’utiliser.
1. Choisir un réseau social principal
La première étape consiste à choisir un réseau social principal sur lequel vous allez concentrer vos efforts.
Je conseille souvent de commencer avec un seul réseau, éventuellement deux, mais rarement plus.
Pourquoi ?
Parce que lorsque vous essayez d’être présent partout à la fois, vous vous dispersez. Vous avez l’impression de travailler beaucoup sans réellement avancer.
À l’inverse, lorsque vous concentrez votre énergie sur une seule plateforme, vous avez plus de chances d’obtenir des résultats.
Dans mon cas, par exemple, mon réseau principal est YouTube.
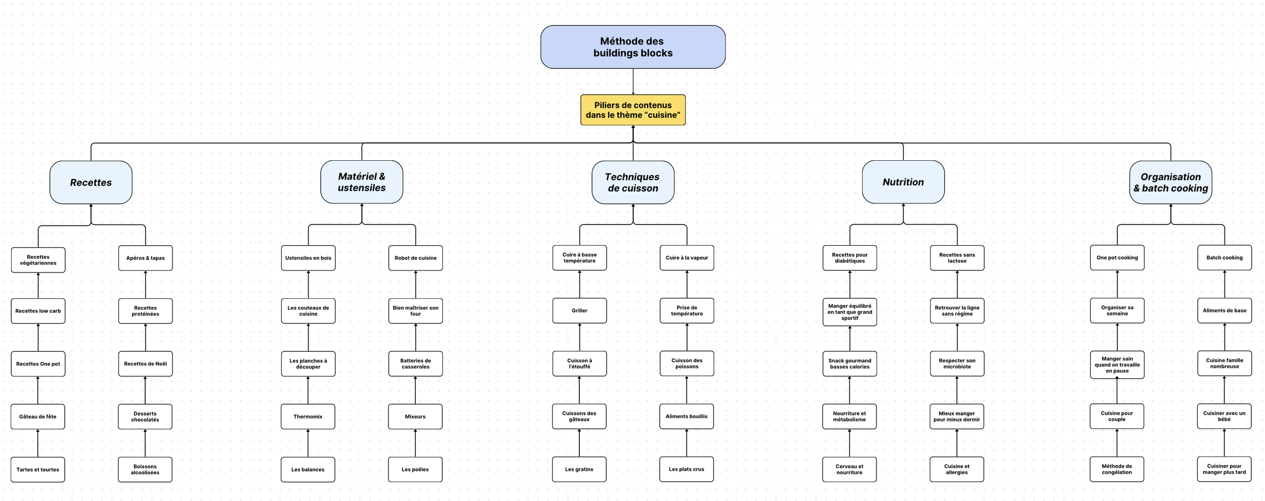
2. Définir vos piliers de contenu
La deuxième étape consiste à définir vos piliers de contenu.
Les piliers sont simplement les grands thèmes qui composent votre expertise et les sujets que vous allez aborder régulièrement dans votre contenu.
Pour trouver vos piliers, vous pouvez vous poser quelques questions simples :
Qu’est-ce que je pourrais enseigner pendant des années ?
Quels sujets intéressent vraiment mon audience ?
Dans quels domaines ai-je le plus d’expérience ?
Quel problème principal est-ce que j’aide les gens à résoudre ?
En général, 4 à 6 piliers suffisent largement.
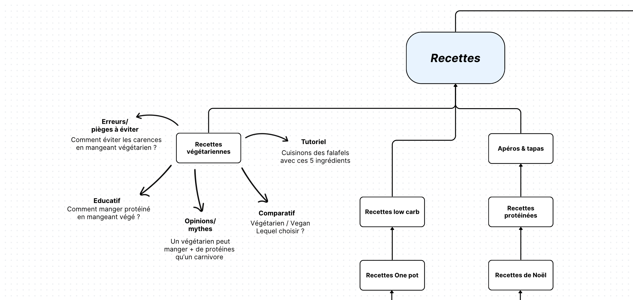
Prenons un exemple avec un compte dédié à la cuisine. Les piliers pourraient être :
Les recettes
Les techniques de cuisine
Le matériel et les ustensiles
La nutrition
L’organisation en cuisine (batch cooking)
Une fois vos piliers définis, vous pouvez commencer à trouver plusieurs idées de sujets pour chacun d’eux.
Si vous trouvez seulement 10 idées par pilier, vous avez déjà 50 idées de contenu.
Mais ce n’est qu’un début.
3. Utiliser différents angles pour multiplier les idées
Une fois que vous avez vos sujets, vous pouvez les développer grâce à différents angles de contenu.
Un angle de contenu correspond simplement à la façon dont vous abordez un sujet.
Voici quelques angles qui fonctionnent dans presque tous les domaines :
L’angle éducatif
Vous expliquez un concept ou partagez une information.
Le tutoriel
Vous montrez concrètement comment faire quelque chose.
Le comparatif
Vous comparez plusieurs solutions ou approches.
L’étude de cas
Vous analysez un exemple réel.
Les mythes et idées reçues
Vous montrez ce que les gens croient… et la réalité.
Les erreurs à éviter
Vous expliquez ce qu’il ne faut surtout pas faire.
Les tendances
Vous parlez d’une nouveauté ou d’une évolution dans votre domaine.
Les outils et ressources
Vous partagez des outils ou des méthodes que vous utilisez.
En appliquant différents angles à un même sujet, vous pouvez facilement multiplier vos idées.
Comment passer de 50 à 300 idées de contenu
Prenons un exemple simple.
Si vous avez :
5 piliers de contenu
10 idées de sujets par pilier
Vous obtenez déjà 50 sujets.
Ensuite, si vous appliquez plusieurs angles de contenu à chaque sujet, vous pouvez facilement générer plusieurs centaines d’idées.
C’est ainsi que vous pouvez rapidement atteindre 300 à 400 idées de contenu, ce qui représente pratiquement une année complète de publications.
Et si ce n’est pas suffisant, il vous suffit simplement d’ajouter un nouveau pilier.
4. Donner un objectif à chaque contenu
Une dernière étape est essentielle : chaque contenu doit avoir un objectif.
Un contenu ne doit pas être publié simplement pour “poster quelque chose”.
Il peut par exemple servir à :
développer votre liste email
promouvoir un produit ou une formation
créer du lien avec votre audience
préparer un lancement
recommander un outil ou un partenaire
Lorsque chaque contenu sert un objectif précis, votre stratégie devient beaucoup plus efficace.
Planifier son contenu sans devenir un robot
Planifier votre contenu ne signifie pas figer votre créativité.
Le but n’est pas d’avoir un planning rigide que vous devez suivre à la lettre pendant un an.
L’objectif est plutôt de vous libérer de la pression de devoir trouver une idée à la dernière minute.
Votre plan devient simplement un filet de sécurité.
Les jours où vous êtes inspiré, vous pouvez évidemment créer un contenu spontané. Mais les jours où vous manquez d’idées, vous avez déjà une liste de sujets prête à être utilisée.
Conclusion
Créer du contenu régulièrement ne dépend pas uniquement de la motivation.
La constance vient surtout des systèmes que vous mettez en place.
En structurant vos idées autour de piliers de contenu et d’angles différents, vous pouvez générer des centaines de sujets sans vous épuiser.
Et une fois ce système en place, vous n’aurez plus besoin de vous demander chaque semaine quoi publier.
Vous aurez simplement un plan clair qui vous permettra de créer du contenu de manière plus sereine, plus stratégique et beaucoup plus durable.
Prêt à vous lancer
dans les produits digitaux ?
Obtenez mon PLAN COMPLET pour mettre en place un business de produits digitaux
100 % GRATUIT
Marre de te demander “je poste quoi ?” Si publier tous les jours était juste une question de motivation… on serait tous constants depuis longtemps. La vérité ? Le problème ce n’est pas toi. Le problème, c’est l’absence de système. Dans cette vidéo, je te partage la méthode que j’utilise depuis l’année passée pour planifier une année entière de contenu, sans improviser, sans copier les autres, et surtout sans m’épuiser. À la fin, tu repartiras avec une structure claire pour ne plus jamais bloquer devant une page blanche, tout en restant aligné avec ton message et tes objectifs business. Comme le dit James Clear (Atomic Habits) : “On ne s’élève pas au niveau de ses objectifs, on tombe au niveau de ses systèmes.” Et c’est exactement ce qu’on met en place ici.

